首页
协会简介
协会公告
协会资讯
会员动态
行业政策
入会流程
联系我们
山西省砂石协会
文章详情
重磅 | 涉及所有砂石矿企业!自然资源部等七部门发文,合力推动绿色矿山建设!
2024-04-17
今日(2024年4月16日),
自然资源部、生态环境部、财政部、国家市场监督管理总局、国家金融监督管理总局、中国证券监督管理委员会、国家林业和草原局
七部门发布《关于进一步加强绿色矿山建设的通知》
(以下简称
《通知》)。
七部门共同发文将形成齐抓共管合力。
自然资源部会同生态环境部、财政部、市场监管总局、金融监管总局、中国证监会、国家林草局等部门共同推进绿色矿山建设工作,按照职责分工密切配合,形成工作合力。
※
《通知》的主要目标是:
到2028年底,绿色矿山建设工作机制更加完善,
持证在产的90%大型矿山、80%中型矿山要达到绿色矿山标准要求
,各地可结合实际,参照绿色矿山标准加强小型矿山管理。
※
《通知》要求对新建矿山,要严格按照绿色矿山标准建设运行,
正式投产后1—2年内应通过绿色矿山评估核查
,
并在采矿权出让时将相关要求和违约责任纳入出让合同。
※
《通知》强调
要加强
第三方评估管理。自然资源主管部门应会同相关部门,对矿山企业申报材料进行初审。
初审合格的,由省级自然资源主管部门委托第三方评估机构开展现场核查评估。
※
《通知》表示要
加大政策支持力度。
推动符合条件的绿色矿山企业在沪深北交易所上市以及到新三板、区域性股权市场挂牌。
※
《通知》表明
要严格按照“双随机、一公开”要求,
每年抽取不低于10%的绿色矿山纳入随机抽查名单
,严格按照新评价指标对国家级绿色矿山开展实地核查。
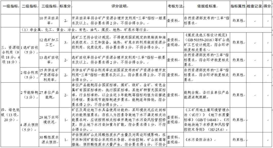
此外,《通知》还提出了国家级绿色矿山建设评价指标,评价指标共49项,分约束性指标、提升性指标两类,约束性指标共20项,
所有约束性指标必须得满分,若一项不得满分则不达标。
(约束性指标见文末)
其中,49项指标中明确提出了适用于砂石行业的内容:
★充分利用
石粉、泥粉
等矿山开采或加工产物,提高资源化利用水平,如新型建筑材料、工程用料、环境治理、土地复垦和土壤改良等。符合要求得5分。
★排土场堆放的剥离表土或筛分后的
碴土、废石
等,用于生产新型建筑材料、环境治理、土地复垦、生态修复等。符合要求得5分。
★配备完善的生产废水处理系统,得2分;
★废水经固液分离处理后,清水得到有效循环利用,得2分。
砂石清水循环利用率达到100%,不达标不得分。
★
配备生活污水处理系统,得2分;生活污水处置达标后,用于工业场地浇灌绿化,洒水降尘或其他综合利用,得2分。
★
企业生活污水直接连入城镇污水处理管网,得4分。
近几年,
砂石行业绿色矿山建设已成为行业准入“门槛”,绿色已成为行业发展“底色”
,绿色发展水平显著提前。
自然资源部等七部门发文进一步加强绿色矿山建设,七部门分别监管绿色矿山建设的不同方面,形成合
力,
这将大大推动砂石等行业绿色矿山要求“真”正、全面落地推广,将为砂石行业的发展提供巨大推动力和深远影响力!
关于进一步加强绿色矿山建设的通知
自然资规〔2024〕1号
各省、自治区、直辖市自然资源主管部门、生态环境厅(局)、财政厅(局),市场监管局(厅、委),金融监管局、证监局,林业和草原主管部门:
绿色矿山建设是推动矿业高质量发展的重要举措,是矿业领域生态文明建设的有力抓手,是实现人与自然和谐共生的必然要求,为加快矿业绿色低碳转型发展,全面推进绿色矿山建设,现就有关事项通知如下。
一、总体要求
(一)指导思想。
以习近平新时代中国特色社会主义思想为指导,深入贯彻党的二十大精神,全面贯彻习近平生态文明思想,完整、准确、全面贯彻新发展理念,构建新发展格局,推动高质量发展,牢固树立和践行绿水青山就是金山银山的理念,正确处理高质量发展与高水平保护的关系,站在人与自然和谐共生的高度谋划矿业绿色低碳发展,通过政府引导、部门协作、企业主建、社会监督,将绿色发展理念贯穿于矿产资源勘查开发全过程,切实提升矿产资源开发利用保护水平,助力美丽中国建设。
(二)基本原则。
坚持分类施策,全面推进。各地要立足矿业发展实际,科学合理设定绿色矿山建设的路线图和时间表,加强规划管控,促进源头治理、系统治理,推动新建、改扩建、生产矿山(证照合法有效、近3年内正常生产、剩余储量可采年限不低于3年)
全部开展绿色矿山建设。
坚持创新驱动,转型升级。发挥创新引领作用,加快矿业领域技术创新和装备升级改造,着力推动关键技术突破,促进绿色低碳新技术、新工艺、新装备加快发展和广泛应用。
坚持协同监督,动态管理。加强相关部门间的协调联动,齐抓共管做好绿色矿山的日常监督,加强国家级和省级绿色矿山名录的动态管理,不设市级、县级绿色矿山名录。已设的市、县级绿色矿山经评估后择优纳入省级绿色矿山名录,督促绿色矿山持续提升建设水平。
(三)主要目标。
到2028年底,绿色矿山建设工作机制更加完善,持证在产的90%大型矿山、80%中型矿山要达到绿色矿山标准要求,各地可结合实际,参照绿色矿山标准加强小型矿山管理。
二、全面推进绿色矿山建设
(四
)压实矿山企业的主体责任。
依法从事矿产资源开发的矿山企业,是绿色矿山创建的责任主体,应当牢固树立和践行绿水青山就是金山银山理念,严格按照标准规范,在矿产资源开发全过程中,对矿区及周边生态环境扰动控制在可控范围内,建设矿区环境生态化、开采方式科学化、资源利用高效化、企业管理规范化、矿区社区和谐化的绿色矿山。矿山企业要落实矿山开发利用、生态修复、环境保护等方案,明确绿色矿山建设任务和进度,落实“边开采、边修复”等要求,及时向社会公开。生态保护红线内、自然保护地核心保护区外依法开采的矿山,要执行最严格标准规范,严格落实绿色开采及矿山环境生态修复相关要求,全面做好减缓生态环境和自然保护地影响的措施。建立申诉回应机制,畅通与受矿山影响的社区等利益相关者的交流互动,主动接受社会监督,树立良好企业形象。
(五)分类有序推进绿色矿山建设。
自然资源主管部门会同相关部门应当依据法律、法规或党中央、国务院政策文件中关于绿色矿山建设的规定明确要求,
对新建矿山,要严格按照绿色矿山标准建设运行,正式投产后1—2年内应通过绿色矿山评估核查
,并在采矿权出让时将相关要求和违约责任纳入出让合同。对生产矿山,要加快绿色化升级改造,在办理延续、变更手续时,应明确绿色矿山建设时限和要求。鼓励地方自然资源主管部门与矿山企业签订绿色矿山建设合同。对剩余储量可采年限不足3年的生产矿山,要求按照绿色矿山建设标准加强管理,着重做好闭坑前的污染防治,以及矿山地质环境恢复治理、土地复垦、恢复植被等生态修复工作。
(六)加快推动绿色低碳先进适用技术应用。
矿山企业要加强绿色低碳技术工艺装备升级改造,在资源开发、综合利用、节能减排、生态修复等环节,鼓励采用《国家重点推广的低碳技术目录》《矿产资源节约和综合利用先进适用技术目录》中的技术,推动矿山绿色低碳转型。
加快融合5G、大数据、互联网、人工智能等信息化技术,推动矿山企业数字化、智能化、绿色化发展
,提升资源开发利用与生产管理效率。
(七)持续提升矿山企业创建水平。
矿山企业应主动对照相应行业标准和评价指标定期自评,按计划开展绿色矿山创建工作,及时发现问题短板,积极推动整改。完成绿色矿山建设任务且自评达到标准要求的,可向自然资源主管部门提交自评估报告,申报省级绿色矿山。矿山企业对自评估报告的真实性负责。
三、加强第三方评估管理
(八)严格第三方评估。
自然资源主管部门应会同相关部门,对矿山企业申报材料进行初审。初审合格的,由省级自然资源主管部门委托第三方评估机构开展现场核查评估。
各省(区、市)自然资源主管部门联合相关部门,加强第三方评估规范管理。
第三方评估机构应当是具有独立法人资格的企事业单位、行业协会,具备开展绿色矿山建设评估的业务能力。
评估人员应熟悉绿色矿山相关政策和标准,涵盖地质、采矿、选矿、生态、环境等专业,能够长期稳定开展评估工作(具体工作要求见附件1)。第三方评估机构要严格对照绿色矿山建设标准及评价指标,编制形成第三方评估报告并附核查记录及影像资料,严禁向矿山企业收取评估费用,签署真实性承诺,确保结果公平、公正。
四、动态管理绿色矿山名录
(九)择优纳入国家级绿色矿山名录。
各省(区、市)自然资源主管部门定期或不定期会同相关部门,对通过第三方评估的矿山企业开展抽查核查,确认后向社会公示,公示无异议的按程序纳入省级绿色矿山名录。
国家级绿色矿山按照有关要求从省级绿色矿山中择优推荐
,自然资源部会同相关部门通过专家论证、实地抽查核查、社会公示等程序,确定国家级绿色矿山,纳入国家级绿色矿山名录并向社会公开。
(十)实行动态管理。
绿色矿山名录实行动态管理(具体要求见附件2),
及时按程序移出名录中不符合标准的矿山,督促绿色矿山企业持续巩固建设成果,持续提升建设水平。
五、加大政策支持力度
(十一)积极落实税收优惠政策。
落实好高新技术企业、环境保护、节能节水、资源综合利用等税收优惠政策。
(十二)鼓励创新支持政策。
各地要探索完善绿色矿山建设激励约束政策,加大用地、用矿、金融等政策支持。在矿业权出让、整合及办理建设用地、用林、用草等手续时,依法依规对绿色矿山企业予以支持。符合协议出让情形的矿业权,允许优先以协议出让方式有偿出让给绿色矿山。
推动符合条件的绿色矿山企业在沪深北交易所上市以及到新三板、区域性股权市场挂牌。
鼓励银行业金融机构在强化矿业领域投资项目环境、安全、社会和治理风险评估及管理的前提下,
研发符合地区实际的绿色矿山特色信贷产品,在风险可控、商业可持续的原则下,加大对绿色矿山企业的资金支持力度。
六、进一步完善标准体系
(十三)健全完善行业标准、评价指标。健全绿色矿山建设标准体系,研究制定露天开采矿山、地热矿泉水等绿色矿山建设行业标准。
完善国家级绿色矿山建设评价指标(见附件3),包含约束性指标和提升性指标,约束性指标为底线要求。相关评价指标应根据法律法规、技术标准等变化及时调整。
(十四)鼓励制修订地方标准、企业标准。
各地可结合实际情况,综合考虑区域、矿种、规模、开采方式等因素,制修订地方标准,或细化明确省级绿色矿山的评价指标要求。鼓励有条件的矿业集团、企业,积极研制企业标准并实际应用。
七、健全工作机制
(十五)形成齐抓共管合力。
自然资源部会同生态环境部、财政部、市场监管总局、金融监管总局、中国证监会、国家林草局等部门共同推进绿色矿山建设工作,按照职责分工密切配合,形成工作合力
。各部门应健全沟通协调机制,加强绿色矿山动态监管,及时通报有关信息。发现违法违规问题的,及时移交职能部门依法处理。相关部门将涉企行政处罚信息统一归集至国家企业信用信息公示系统,记于企业名下并向社会公示。
自然资源主管部门负责矿山“三率”(开采回采率、选矿回收率、综合利用率)监管、矿山地质环境保护与土地复垦方案等执行情况的监管。
生态环境主管部门负责矿山生态环境监督、污染防治监管。
财政部门负责绿色矿山评估认定工作经费保障。
市场监管部门负责协调指导绿色矿山建设国家标准、行业标准的制修订工作。
金融监管部门负责制定完善绿色金融政策,支持矿山企业绿色发展。
证券监管主管部门负责支持符合条件的绿色矿山企业在境内上市融资。
林草部门负责矿山占用林地草地的手续办理、临时占用林地到期后植被恢复以及矿山开发附属工程临时占用草地到期后植被恢复的监管。
其他相关部门依据自身职能职责,结合绿色矿山建设要求,落实好相关工作。
八、强化监督考核
(十六)加强督导核查、考核评价。
各级自然资源主管部门会同相关部门对尚未开展创建的矿山,加大督导力度,推动尽快开展绿色矿山建设;要严格按照“双随机、一公开”要求,
每年抽取不低于10%的绿色矿山纳入随机抽查名单,严格按照新评价指标对国家级绿色矿山开展实地核查。
各地应将绿色矿山建设纳入到政府绩效考核体系和领导干部自然资源资产离任审计评价指标体系,结合实际推动开展绿色矿山建设评价和考核工作。
(十七)严格落实管理要求。
对经核实存在将所承担评估工作转让或外包、泄漏矿山企业秘密、串通企业弄虚作假、评估结论严重失实等违规行为的第三方评估机构和评估人员,予以通报并纳入黑名单,三年内不再采信其绿色矿山评估服务。
严格绿色矿山名录动态管理,做好新旧评价指标衔接,发现绿色矿山存在以下问题之一的,及时按程序移出名录:《采矿许可证》《安全生产许可证》《营业执照》证照不齐、过期未及时延续或被吊销的;受到行政处罚后在履行期限内未执行到位的;关闭、因企业自身原因停产未正常生产运营的;违法开采特别是越界开采、擅自改变开采方式的;发生较大及以上安全生产事故或环境事件的,发生土壤和地下水严重污染的;未落实环境影响评价、排污许可等相关制度要求,且未按期整改到位的;未按要求定期开展尾矿库污染隐患排查的或尾矿库污染防治设施未按要求建设运行的;被列入矿业权人勘查开采信息公示异常名录的;矿产资源开发利用水平被划定为落后档次的;被中央环保督察、巡视审计、全国人大常委会执法检查等作为典型案例通报或纳入各类警示片的;发生突发事件,因企业违法违规在全国门户类网站、平台引发负面舆情的;弄虚作假通过绿色矿山评估的;其他违法违规行为不宜继续列入名录的。
本文件自下发之日起执行,有效期五年。
自然资源部 生态环境部 财政部
国家市场监督管理总局 国家金融监督管理总局
中国证券监督管理委员会 国家林业和草原局
2024年4月15日
附件 :
1. 绿色矿山第三方评估工作要求.wps
2. 绿色矿山名录动态管理要求.wps
3. 国家级绿色矿山建设评价指标.wps
20条约束性条件如下
来源:自然资源部
编辑:张雨炘
阅读83
分享
发表评论
登录评论
匿名评论
提交
提交